What is a Showcase Record Format?
Showcase is previz directly inside of Vectorworks and uses some new record formats in Vectorworks. A record format allows you to add data to drawing objects. Showcase uses the data inside the record format in conjunction with the DMX coming to it from a lighting board to manipulate drawing objects in exciting ways.
Here are links to DMX Glow, DMX Transforms, and Showcase Camera fixtures in the GDTF Share.
Here is a link to the current Vectorworks Help on DMX Glow and DMX Transforms.
DMX Glow
DMX Glow is an RGB overlay on top of non-symbol objects. It allows you to modify the color of an object by three channels on a lighting console. DMX Glow does not emit light.
• Type must be RGB.
• Candela must be greater than 0. It does not currently affect the “brightness” of the color overlay.
• Universe is the DMX universe.
• Channel is the local DMX starting address. DMX Glow requires three sequential DMX control addresses.
• DMX Glow is a single-pixel video replacement for an existing image texture. For best results, apply any image texture to the object in question.
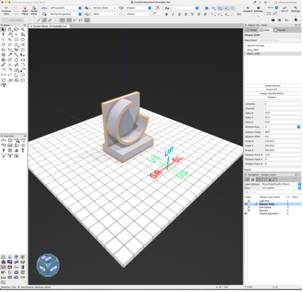
![]()
Figure 1: Extrude with Glow_DMX record format selected in OIP
Note: The examples in this document assume that the bottom of the drawing is “Downstage” and the top of the drawing is “Upstage.”
ETC EOS Profile
• This is what the profile looks like on an ETC Eos console.
![]()
Figure 2: EOS RGB 8bit profile
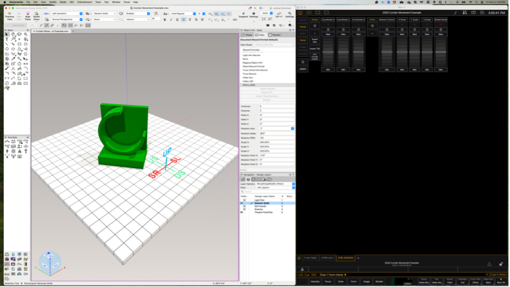
• Controlling the DMX Glow with an ETC Eos and seeing the output in Showcase.
![]()
Figure 3: Showcase and Eos, blue sculpture.
![]()
Figure 4: Showcase and Eos, green sculpture.
DMX Transforms
DMX Transforms allow users to move, scale, and rotate objects like scenery in Showcase with a lighting console.
• Universe is the DMX universe.
• Channel is the local starting DMX address. DMX Transforms requires 15 sequential DMX control addresses.
• Delta X determines an object’s Lateral (Stage Left and Stage Right) movement.
• Delta Y determines an object’s Forward/Back (Upstage and Downstage) movement.
• Delta Z is used to determine the Vertical movement of an object.
• All Deltas direction is relative to the item’s insertion point. IE: If you have a stage that is 40’x40’ and you would like to move an object all the way across the stage, you would need to make the Delta X 40’ and place the object on the far Stage Right side of the stage prior to starting Showcase.
Note: All movement and rotation examples in this document assume the standard Front view looks in the Upstage direction.
Figure 5: Chair in starting position stage right, coordinate X (Delta) X @ 0%.
Figure 6: Chair at down center stage position with coordinate X (Delta X) @ 50%.
Figure 7: Chair at stage left with coordinate X (Delta X) @ 87%.
• Multiple Deltas can be used at the same time to position objects anywhere in space.
![]()
Figure 8: Chair at center stage with both an X and Y Coordinate (Delta).
Figure 9: Chair floating above the stage with an X, Y, and Z coordinate.
• Rotation Axis sets the axis of the object. X, Y, or Z.
• Rotation Delta is the amount of rotation is degrees. It is only used when DMX dictates that rotation control be indexed.
• RPM is the maximum number of revolutions per minute the object can rotate when DMX dictates that Rotation Control is Continuous.

Figure 10: DMX rotation settings.
Figure 11: Rotation Axis X (pitch).
Figure 12: Rotation axis Y (roll).
Figure 13: Rotation axis Z (Rotation like a merry-go-round).
• Only one Rotational Axis can be controlled at a time.
• Scale X determines an object’s Lateral (Stage Left and Stage Right) scale.
• Scale Y determines an object’s Forward/Back (Upstage and Downstage) scale.
• Scale Z is used to determine the Vertical Scale of an object.
• All Scale values default to 100%. Setting the Scale to 0% will allow you to “shrink” the object to nothing. Setting the Scale to greater than 100% will allow you to “grow” the object.
Figure 14: X, Y, and Z scale set to 1% in the Xform_DMX record format.
Figure 15: Z scale set to 70% on Eos.
• Notice that when the Scale is set to 1%, increasing the Scale value on the lighting console will decrease the object's size.
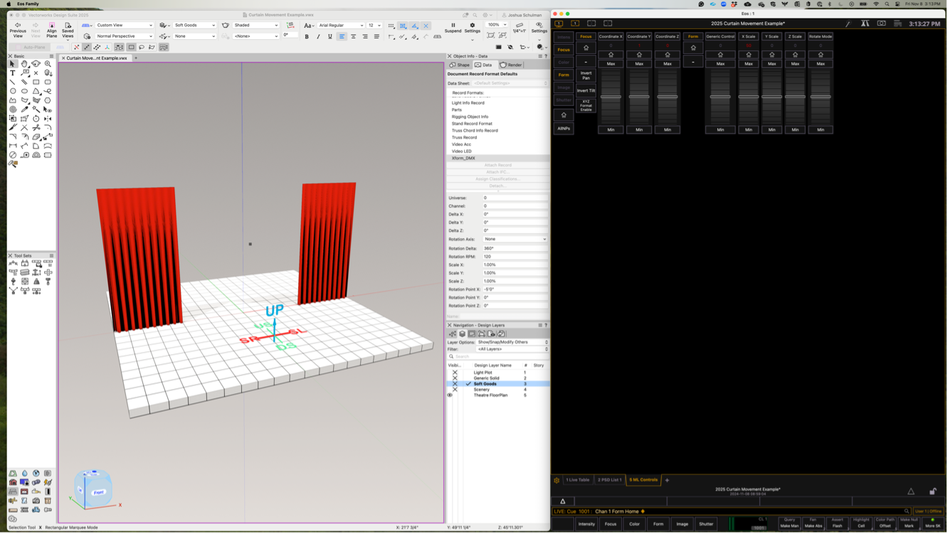
A great application of this is to make curtains open or close.
Figure 16: Curtains closed. Note X scale value is 0%.
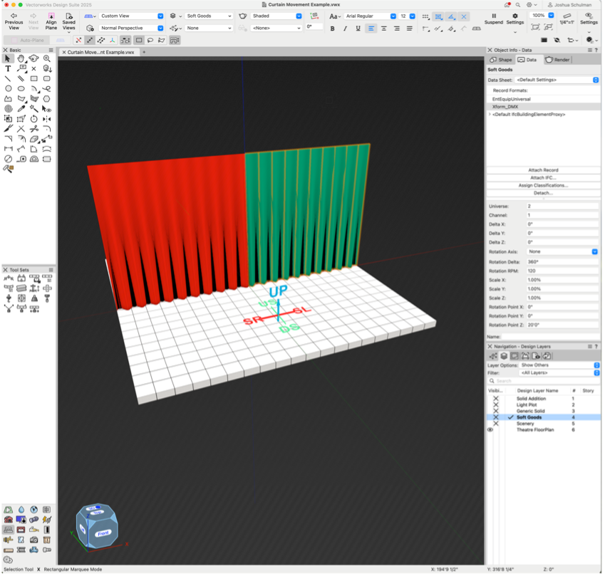
Figure 17: Curtains partially opened. Note X scale value is 50%.
• Setting the Scale to greater than 100% will make objects “grow.”

Figure 18: Scale set to 300%.
![]()
Figure 19: Note that the Z scale is @100%, and the sculpture has grown.
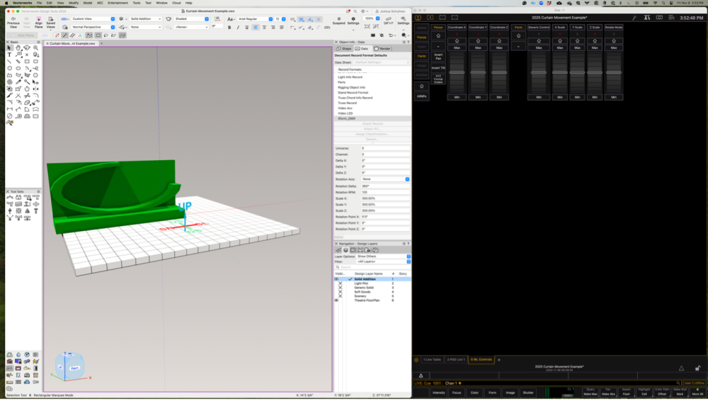
• Objects will Scale from their insertion point. Offsetting the object from its insertion point can change how the Scale works.

Figure 20: Object offset from insertion.
• Note in the image above that the object has been offset so that the leftmost side of the sculpture is a 0,0. When we exit the Solid Addition and activate Showcase again, the object will Scale from its insertion point, in this case toward the Stage Left side.
Figure 21: Object scaling from its insertion point.
• Rotation Points are a misnomer. They are better thought of as Internal Insertion Point Offsets.
• Rotation Point X will offset the Internal Insertion Point along the X-Axis (Stage Left / Stage Right).
• Rotation Point Y will offset the Internal Insertion Point along the Y-Axis (Upstage / Downstage).
• Rotation Point Z will offset the Internal Insertion Point along the Z-Axis (Vertically in Space).
• Rotation Points (Insertion Points) affect the Deltas, Rotation, and Scales.
![]()
Figure 22: Rotation point X set to 5’ changes the X scale effect toward stage right.
![]()
Figure 23: Rotation Point X set to -5’ changes the X Scale effect toward Stage Left
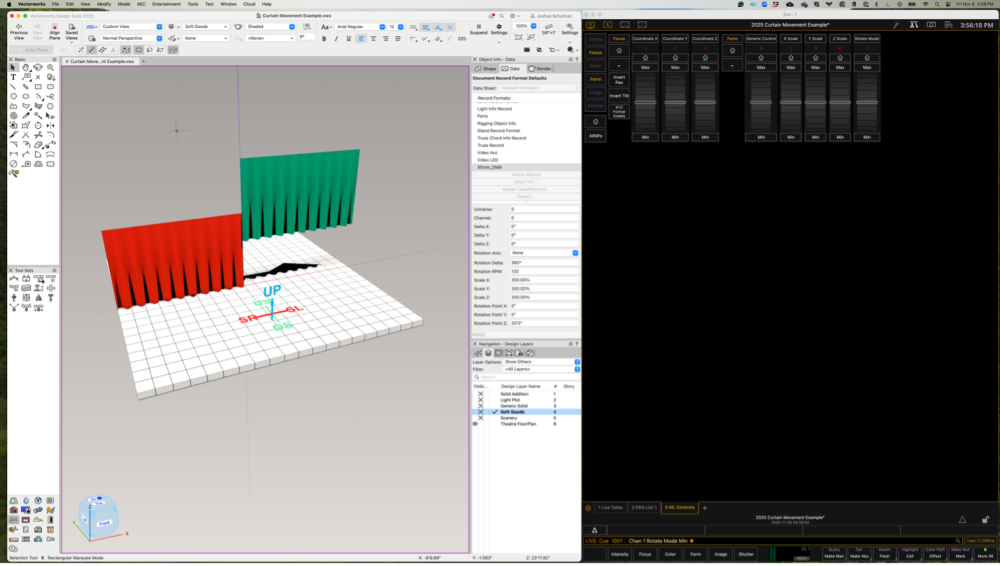
Rotation Points can also be used to change the direction in which a curtain moves. Both of these curtains have the same control channels. The only difference is that the teal curtain has a Rotation Point Z offset of 20’.
Figure 24: Teal curtain with a rotation point Z set to 20'
Figure 25: Two curtains moving in opposite directions.
Notice that the red curtain is moving from the top toward the stage at the bottom, where its Insertion Point is. The teal curtain has had its Insertion Point offset +20’ along the Z axis as the bottom of the curtain is moving up toward the top.
![]()
Figure 26: Rotating about Z-Axis without rotation point offset.
![]()
Figure 27: Rotation about Z-Axis with a rotation point X offset of -5'.
Local Video Mapping
Video files can be attached to Video Plug-ins objects (Video Screens, Blended Screens, LED Screens, and Televisions) and will play and loop in Showcase. Videos can also be attached to 3D shapes, which we will cover later (Figure 28).
Here is a link to the current Vectorworks help on Video Sources in Showcase
![]()
Figure 28: Video screen in Showcase with local file playing.
For Video PIOs, these files can be attached via the OIP by clicking the Edit Array Image (Figure 29).
![]()
Figure 29: Video screen selected with edit array image highlighted.
In the Edit Array Image dialog, you can adjust the Texture applied to the object. (Figure 30) Note: The aspect ratio of the texture you choose to assign to the object and associated video must match, i.e., 4:3, 16:9, etc., to ensure correct mapping.
• Screen Image: allows you to adjust the texture associated with a single face of the PIO. The default texture is the Vectorworks Logo RT.
• Image Adjustment: Scale, positional shifting, and tiling of the texture can be adjusted here.
• Enable previs video: Activating this checkbox will allow for a video to playback once Showcase is activated. Click Select File and attach the needed video.
***Caution: The video is attached via an absolute path to the VWX file. If you share the VWX file, you must also share the video file, and the video will need to be remapped.
![]()
Figure 30: Edit array image dialog box.
While in Shaded mode, the image associated with the attached texture will be visible. To see the video begin to play, you must activate Showcase. Go to the Entertainment or Spotlight Menu Dropdown, Find the Showcase sub-menu, and select Start Showcase (Figure 31).

Figure 31: Start Showcase.
Once Showcase is started, the video will begin to play and loop repeatedly. There is no way to scrub through the video.
Adjusting the Texture
If you would like to adjust the texture associated with PIO, find the texture in the Resource Manager, right-click on it, and press Edit (Figure 32).

Figure 32: Select and edit the texture in the resource manager.
This dialog allows you to adjust the selected texture. This specific texture, Color Bars 16x9 RT, has a Glow Reflectivity applied to it to mimic the glow you get from a Video wall (Figure 33). If you press Edit next to Glow, you can Edit the Glow Shader reflectivity (Figure 34). It is important to edit the “Brightness %” field, which may take some trial and error.
Figure 33: Edit Texture
Figure 35: Video Screen Textures
This Color bar texture and other Video-related Screen Images are found in the Resource Manager under Vectorworks Libraries>Defaults>Video Screen>Screen Images>Screen Images.Vwx (Figure 35).
Import this Texture into your file by right-clicking and importing it into your active document.
Turning a 3D object into a surface to play video:
Sometimes, you may want to turn a 3D object into a plane that will display video. This is helpful in conceptualizing complex shapes that will become video surfaces in reality. In this example, I created a simple extrude that is 32’ long, 6” deep, and 18’ high, giving a surface with a 16:9 aspect ratio typical in video applications. (Figure 36)
Note: The aspect ratio of the texture you choose to assign to the object and associated video must match, e.g., 4:3, 16:9, etc., to ensure correct mapping.
Now go to the Render tab in the OIP and change the None of the Overall Texture to the ColorBars 16x9 RT that we imported (Figure 37).
Figure 37: Change the overall texture of the extrude.
You will then have to adjust the scale of that texture, turn off tiling, and rotate the image to its appropriate orientation (Figure 38). The other faces of the extrude can be retextured using the Texture tool in the basic tool set. To retexture this specific color bar texture, you will have to rotate the larger bars so that they are vertical and the grey bar is the furthest right.
![]()
Figure 38: Adjusting the render in the OIP.
To accurately get the texture to the edges of the shape, you will use the Attribute Mapping tool in the basic tool set. From a front perspective, hover over the face of the extrude until you get a hand icon, and then click. This will then allow you to drag the texture on the surface and use the side handles to scale it across the surface (Figures 39 & 40).
Figure 39: Front perspective, activating the attribute mapping tool.
Figure 40: Reshaping the texture to take up the whole face.
Select the object, and then go to the Entertainment/Spotlight menu>Visualization>Select Video Input (Figure 41). This will bring up a dialog that allows you to set a video source similar to the Enable previs video from earlier (Figure 42). Select a file and click OK.
Figure 41: Select video input
Figure 42: Video Input Dialog
When you Start Showcase (from the same location as before), the video you attached will now play on that 3D surface (Figure 43).
If you want to adjust the brightness of the screen texture, refer to Figures 33 and 34 above.
![]()
Figure 43: Video on 3D object surface after starting Showcase.
(Figure 44) This technique can also be applied to complex 3D shapes.
Report Article



Join the conversation
You can post now and register later. If you have an account, sign in now to post with your account.
Note: Your post will require moderator approval before it will be visible.